
Wish是一个新兴的移动电商,其App上销售的产品物美价廉,包括非品牌服装、珠宝、智能手机、淋浴喷头等,大部分产品都直接从中国发货。Wish在美国火了!中国直销商品大受欢迎. 如果你是Wish商家,那么,你距离成为富翁已经不远了。
然而,作为Wish商家,都会遇见同一样的一个问题:我卖出去的货款,如何能够快速回流。那么,你不得不对Wish平台上的6家支付服务提供商提供进行深入了解。

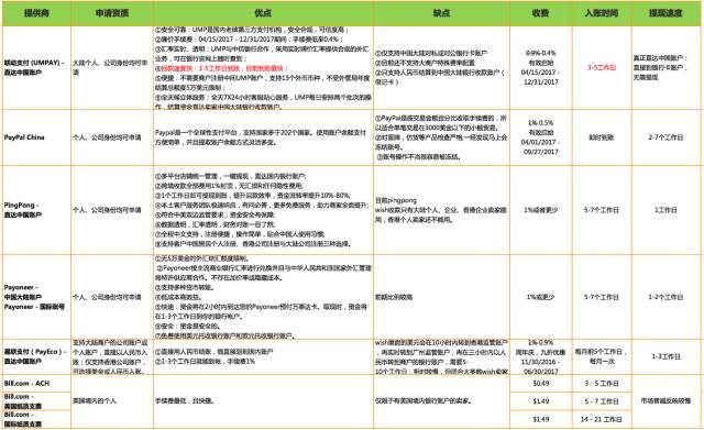
联动优势

联动优势电子商务有限公司是联动优势科技有限公司的全资子公司。联动优势电子商务有限公司成立于2011年2月,已获得人民银行全国范围的互联网支付、移动电话支付、银行卡收单支付业务许可,2015年3月获证监会基金销售支付结算许可,提供以综合支付为基础的资金管理服务和以大数据为基础的互联网金融服务。
2015年11月经国家外汇管理局北京外汇管理部批准,获得开展支付机构跨境电子商务外汇支付试点业务的许可,是第三批唯一一家获准开展试点业务的第三方支付机构。联动优势跨境支付业务合作伙伴已遍及全球,其中包括蜜芽、美团网、海淘乐、分期乐、WISH等。
• 使用UMP收结汇产品有什么优势?
• 安全可靠:UMP是国内老牌第三方支付机构,安全合规,可信度高;
• 廉价手续费:04/15/2017 - 12/31/2017期间,手续费低至0.4%;
• 汇率实时、透明:UMP与中信银行合作,采用实时牌价汇率提供合规的外汇业务,可在银行官网上随时查到;
• 回款速度快:3-5工作日到账,目前到账最快;
• 便捷:不需要商户注册中间UMP账户,支持15个外币币种,不受外管局年度结算总额度5万美元限制;
• 全天候立体服务:全天7X24小时客服贴心服务,UMP每日安排两个批次的操作,结算资金直达卖家中国大陆银行收款账户。 继推出0.4%最低收款手续费后,联动支付 (UMPAY)又免费推出“快速收款”业务,只要商家当次收款金额超过1万美元,即可尊享结算日次日到账服务。
• 联动优势中文客服联系方式
热线:400-112-5883 (7X24小时)
邮箱:service@umpay.com
公众号:umpay3u
官网:www.umpay.com www.soopay.net
PayPal China

关于PayPal
PayPal(纳斯达克:PYPL)始终坚信一个基本信念,即金融服务能够创造机会,它致力于使金融服务民主化,使人们和企业能够加入并推动全球经济发展。无论是在线上,在移动设备,在App上或个人身上,我们开放的数字支付平台让PayPal的2亿多活跃帐户用户有信心以全新的和强大的方式产生交互和交易。
通过Paypal收取货款有哪些好处?
更简单的账户管理:你可以通过一个PayPal账户轻松管理来自不同平台和渠道的PayPal交易。
快速获得您的资金:资金将在2天内到达您的帐户。
当您收到资金后,您可以选择兑换成美金或人民币并提现至您当地的银行账户,或用于海外采购。
使您的资金流更灵活:您将不会受限于每年5万美元的结汇额度。
PayPal的Wish商户客户服务联系方式是什么?
如果您有任何问题,请通过访问www.PayPal.com/C2并点击帮助与联系(https://www.paypal.com/c2/selfhelp/home)联系PayPal。您也可拨打400-921-1000联系我们。我们的服务时间是星期一到星期五的8:00至22:00(北京时间),星期六和星期天的9:00至18:00(北京时间)。
PingPong
PingPong简介
PingPong是中国人创立的、为中国跨境企业服务的全球支付公司。
• PingPong的优势?
• 多平台店铺统一管理,一键提现,直达国内银行账户;
• 跨境收款全部费用1%封顶,无汇损和任何隐性费用;
• 1个工作日即可提现到账,提升回款效率,资金流转率提升10%-80%;
• 本土客户服务团队极速响应,有问必答,更多免费服务,助力商家全面提升;
• 符合中美双边监管要求,资金安全有保障;
• 数据透明,汇率透明,财务对账一目了然;
• 全程中文支持,注册便捷,操作简单,贴合中国人使用习惯;
• 支持客户中国居民个人注册、香港公司注册与大陆公司注册三种选择。
• PingPong客服的联系方式
全国免费咨询热线:400-996-9666
Wish收款服务专线:0571-28093089/26201126
QQ注册咨询:916016666/906016666
QQ售后服务:986016666/956016666
Online Service: www.pingpongx.com
服务邮箱:service@pingpongx.com
Payoneer
Payoneer通过提供全天候的跨境支付服务,使来自200多个国家的数以百万计的企业和专业人士接触到新的受众。
• Payoneer的优势
• 无5万美金的外汇结汇额度限制。
• Payoneer按主流商业银行汇率进行兑换并且与中华人民共和国国家外汇管理局特许供应商合作。不存在加价率或隐藏成本。
• 支持多种货币转账。
• 低成本高效益。
• 快速:资金将在2小时内到达您的Payoneer预付万事达卡。取现时,资金将在1-3个工作日到你的银行帐户。
• 安全:资金是安全的。
• 免费使用美元托收银行账户和欧元托收银行账户。
• 中国支持
热线电话: +86-755-6181-1010
(周一至周四 9:00 - 20:00,周五 9:00 - 17:00 北京时间)
邮箱: wish@payoneer.com
微博和微信公众号: PayoneerChina
易联支付
• 需要拥有一个中国境内银行帐号,个人和企业账号均可,也支持香港地区企业银行账号。WISH平台发起付款后,直接收款到商家账户。
如果您有任何问题,请发送邮件至 service@allpayx.com 或联系企业QQ:4008329009 或拨打客服热线 +86-400-832-9009 进行咨询。我们将为您提供跟踪服务。
Bill.com
• 默认情况下,如果您没有 Bill.com帐户,我们将用纸质支票向您付款。 要使用 ACH,请设置 Bill.com 帐户。
• ♣ 纸质支票——如果您不愿意在 Bill.com 上设置 ACH , 我们会将支票寄至您的收件地址。
• ACH(仅限美国)——您将收到来自Bill.com的设置ACH的邀请邮件。 您可选择此操作,以更快地接收付款。
给我们评论,告诉我们你的观点!
如何投稿:本公众号接收全球跨境电商相关信息,欢迎
投稿及商业合作请联系:15921373395@163.com
或微信号:Pony-2013
感谢以下企业长久以来的支持,2017一起大吉大利!