目录
01 新手入门必答题
02 广告投放进阶题
03 产品生命周期和广告投放
商品已入库,Listing已搞定,上线一触即发!如何获取流量往往是此时卖家们最关心的问题,相信不少卖家会选择投放广告。但是,广告怎么投?投多少才合适?能不能打中目标消费者?……
本月起,亚马逊广告培训高级项目经理Jessica将与大家一起来攻克广告难点,整理出卖家实操常见问题的答疑,争取让卖家们摸出其中的门道,引流得心应手!
广告投放需要一个循序渐进的学习过程,本期内容从新手入门、广告投放进阶、产品生命周期与广告投放的关系三个层面进行解题答疑。
01
新手入门必答题
答:商品上新会有流量扶持的红利期,如果这时候先不上广告没有曝光,反而浪费了新品的红利期。
第一阶段开启自动投放,让系统帮助你识别商品,识别消费者,如果你不了解商品所在站点的消费者习惯,不知道要选什么关键字和商品进行广告投放,自动广告可以帮助你快速启动并吸引受众。
等自动投放一段时间后,获得了数据反馈,例如消费者究竟是透过哪些关键词,哪些商品找到你的商品,哪几个投放方式带来较多曝光、点击甚至出单,再用这些数据进行手动投放,在手动投放时对每个关键词进行精准控价,在稳住曝光和点击之下,确保出单的速率和成本。
🔉小贴士:了解亚马逊广告活动基本流程,步步比照,高效投放:

‼️ 注意
考虑到自动广告投放相当大程度上依靠系统对Listing的识别,因此投放开始前,对于Listing的完善非常重要。卖家可对照以下列表检查:
▸ Listing要完整且突出主卖点
▸ 关键词要准确描述商品
▸ 关键词埋的要准确
▸ 关键词避免夸大或用长篇幅描述非主卖点的商品特点
▸ 确定选择的分类节点(叶节点)
🔍 如何打造一份高完整度Listing,戳链接👉亚马逊Listing高分技巧
答:建议标题不要经常动,五点描述也是从微调开始为佳,建议先一次性将Listing优化到位。当然后续还会有不少调整,但建议不要从标题大动作修改开始,这样影响会比较大。
答:每个商品详情页上其实都有非常多的广告点位,需要自己评估。
如果别人投放了你的ASIN,但他其实竞争不过你,可能也不用理会,或者用自己的ASIN投自己,自我关联增加竞争力;
如果你发现别人投放了你,而且竞争力强大,一个方式是尝试投放自己的ASIN以挤掉对方的展示,或者你的商品搭配促销或优惠券,增强价格竞争力来提高转化。
答:取决于你是否了解不同变体的市场偏好。
💁 举例说明:
🟪 商品要卖到日本站点,变体里有素色和花色的商品,明知日本站消费者可能更偏好素色商品,这时候就不要把素色和花色变体都放在一起了,放在一个广告组,预算肯定是被素色的花掉,建议分开。
🟦 商品要卖到某欧洲站点,但还不太确定消费者对黑白灰变体和彩色变体的偏好,这时候可以把所有变体放在一个广告组,自己竞争,让广告数据显示目标市场可能更偏好哪一种、有更多的点击,下一步再根据这些数据偏好进行分组。让所有变体都有更佳的曝光并找到精准的人群。
答:建议选择的时候先默认“无结束日期”,如果想要暂停或停止投放中的广告,随时可以手动处理,立即生效,但如果投放效果佳的广告几周后到了测试停止的时间,这时候要重启一个广告,所有数据都要重新累积,反而会得不偿失。
答:一般在投放两周之后,得到的数据量可能比较客观可以精准分析,但前提是投放预算也要给足,如果每天5美金、3美金在跑,是无法积累可信数据的。以下是建议的最低预算,供参考:

预算充足的情况下,开启广告一周后可以优化广告设置。表现好的增加竞价和预算,表现不好的,观察优化空间,比如调整精准度,竞价的动态适配方式,如果判断没有优化空间,也就可以选择否定掉这部分的流量,提升店铺和产品的ROI。
‼️注意:广告按照CPC点击计费,过低的预算可能在上线后很短时间内就把所有的广告曝光花掉,接下来该天不会再显示,不仅失去新品累积数据的好机会,也容易错过当天的流量高峰以及品类流量与转化高峰。所以,前期合理设置预算,不要过低,过低的测试预算不是省钱,反而可能因为贪小便宜而浪费了预算。
答:推荐使用固定竞价,先建立曝光度,之后再针对调整。因为竞价和曝光数直接相关,固定竞价不受系统判定影响,最可控制的,控制住竞价才能控制相应的曝光,如果动态竞价,没有办法锁住曝光量,这对新品来说不太有利。
不管是哪种动态竞价(仅降低或提高与降低),前提都是系统判断该广告可能会带来销售,或不太可能带来销售的时候,做出调整,判定的依据很大原因来自于过往产品的表现、有没有带来点击转化,新品缺乏销售数据或是不稳定, 假设出了1美金,系统判定可能不太有机会,降低竞价到0.6-0.7美金,曝光位置靠后或次数变少,就会陷入恶性循环,虽然省下了广告费,但竞价更低曝光更少,就更不可能带来销售数据了。
📒 补充知识点:
动态竞价的逻辑是,系统判定该广告判断不太可能带来转化销售,进而降低竞价和曝光;相反的如果判断有可能带来转化销售,就提高竞价。
答:如果是曝光量非常少,建议先检查Listing是不是完整。检查购物车赢得率,购物车赢得率一定程度上可以反映Listing的质量,购物车赢得率如果在80%,最好90%以上,说明Listing相对完善。这时,可以通过提高竞价竞争广告,建议竞价是系统根据最近一段时期的数据演算出来的,可能反应不是那么及时,提高竞价是最快提升曝光的方式。
答:有曝光是件好事,说明竞价给足了, 被人看见了;但却没有点击,有可能是Listing或广告投放策略上要改进,虽然曝光出去了,但在出现的位置上,自己的商品与周边的商品相比,缺乏竞争力,也就是标题、主图、星级评分、配送,这些要素提取出来的广告创意(表现)并不吸引人,所以要提升点击率还是要回归到Listing上,另外要提升新品的点击率,还可以设置精准的广告投放。
02
广告投放进阶题
答:不建议大家关闭自动广告。如果效果不好或一般,可以通过降低竞价和降低预算的方式减低投入,同时否定一些不好的流量词;等到Prime会员日、黑五网一等旺季来临之前再提高,又可以跑出更新更好的数据。
但是自动广告是了解亚马逊上动态的消费行为变化的极佳工具,可以帮助卖家不断积累和学习市场搜索趋势。
如果关闭,之后若想要再去学习挖掘,又得开一个新的广告从0开始,任何关闭再重开的行为是不太建议的。
答:要考虑到的是商品所处的阶段。
你的商品还处在新品期吗? 如果是的话,ACOS超过100%也是常有发生的正常情况,新品冷启动有一个教育用户和市场的过程。如果渐渐有了出单,并且出单渐趋稳定,这时候算是步入了成长期可以开始考虑ACOS优化了优化广告优先从现有广告开始做优化,而不是开新广告。
答:会有影响。曝光肯定会减少,不建议短时间突然从高位一下调整到低位,可以慢慢降低。因为从低位调到高位往往可以大幅加价以迅速赢取曝光量,但是降低的时候为了避免曝光量一下损失太多,可以慢慢调整找到适合出价又能实现曝光目标的价格,一下大幅降低的结果,对后续行动管理很难起到指导作用。
答:CPC的值和投放的关键词是什么是紧密相关的,每个词、甚至每个匹配方式都会对应一个不同的CPC。所以不存在一个新品的所有投放方式CPC都很高。遇到CPC很高的情况,可以考虑投放该词是否能获得拓词目标、出单目标等,或者可以另辟蹊径,找到CPC较低的投放方式来启动新品。
‼️卖家可参考下方的业务各阶段的关键词投放策略:

答:曝光量取决于品类的热门程度。不同品类的需求量和搜索量就不一样,所以建议不要设置太僵化的目标,可以设置一些梯度的目标,例如:曝光量破百,破千,然后破万,稳住曝光量之后,再去看点击率。
不建议在广告初期就过度关注转化率,广告开启前两周,甚至竞争激烈类目在第一个月内,都不一定能实现稳定的成交值,成交值的稳定往往需要一个过程,这取决于竞争环境,以及运营能力。建议先关注曝光和点击,再做转化,当然也可以通过同行的信息做对比。如果是品牌主,品牌分析报告会有同行的数据可参考。
03
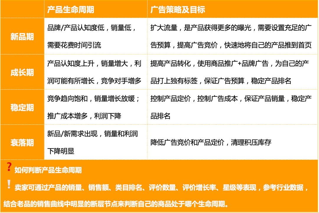
产品生命周期和广告投放
答:产品基本上都应该有成长期,只是很多是因为没有抓住新品阶段的红利。就没有成长到应有的峰值。所以这里要再次提醒大家:新品的时候千万不要只看到ACOS太高了,就一味追求要停广告要降低竞价,结果错失了成长所必备的流量基础;新品期应该弱化ACOS数字带来的影响,看是不是广告真的有带来曝光,带来点击,带来转化和实现销售额的突破才是重要的。

答:具体需要看实际ACOS是多少,还要看自然订单和广告订单的占比分配。ACOS反映的只是广告的投入产出,将成本扩展到整个店铺的销售来衡量(因为广告是会促进自然销量的,所以花费放入总订单销售额来衡量),如果整体还是能保证营利,那仍然算是健康的状态。
广告的投放不能盲目盲从,掌握核心思路,不断演练进阶,就能找到适合自身的投放方法和策略,提高效益、少走弯路。
来源:亚马逊全球开店