本文为卖家之家原创文章
出品:卖家之家
作者:Olivia 编辑:John
当地时间3月23日,美国贸易代表办公室发表声明,将恢复部分中国进口商品的关税豁免。
据悉,此次豁免将从2021年10月12日起追溯生效,延期至2022年12月31日。被豁免商品包括特定种类的自行车部件、电机、机械、化学品、海鲜和行李袋等,涉及此前549项待定产品中的352项。

去年10月,美国贸易代表办公室宣布,拟重新豁免549项中国进口商品的关税,并就此征询公众意见。
时隔半年,美国贸易代表办公室对此前拟定的、重新豁免关税的中国进口商品名单中的352个项目进行确认,并表示该决定是在全面征求公众意见的前提下,与美国相关机构共同协商后的结果。
“过去几年的数据表明美国对中国商品的依赖程度非常高。”
回溯2018年,美国总统特朗普对中国正式发起贸易战争,使用美国301条款对中国出口商品进行惩罚性关税加增,最高达到25%。
全部制裁的商品分为四个列表总量四万种,包含了几乎全部中国的出口商品。
而根据美国行业协会消费者技术协会(CTA)数据显示,2018年7月以来,美国加征关税已让美国消费电子行业损失超过100亿美元,其中芯片等电子零部件行业厂商受到的影响最大。
据悉,此前几轮关税上涨,已对美国电子行业企业造成实质性影响。在此次公布的关税豁免清单中,不少涉及电子领域的产品均被美国罗列在册。
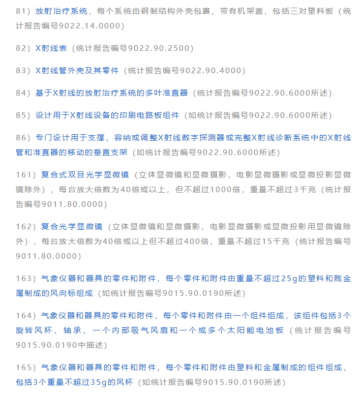
除此之外,包括仪器设施、生鲜肉类、纺织印染在内的几大出口领域同样接收到了一定的利好信号,以下是部分产品的项目清单:
仪器设施:


纺织印染:


总体来看,此次美国关税豁免清单出炉,对中美双方均有益处:一方面可以一定程度上抑制美国通胀的进一步走高;另一方面有利于我国出口贸易的推进,并有助于中美关系的缓和。
虽然利好程度有限,但对于跨境行业而言,也不失为一个好消息。
更多精彩,
请扫码关注
“卖家之家”微信公众号
↓ ↓ ↓ ↓
