从爆品挖掘到内容优化,用数据驱动TikTok Shop全域增长
一、 引言:TikTok Shop内卷时代,数据能力即是核心竞争力
随着TikTok Shop电商生态的日益成熟,粗放式运营的时代已经结束。成功的卖家与普通卖家之间的分水岭,在于能否将数据洞察转化为运营决策。
无论是爆品突然涌现的机遇,还是直播间的实时互动转化,背后都需要精准的数据支撑。
本文将聚焦于TikTok Shop平台本身,为你深度解析2026年赋能店铺精细化运营的3款核心数据分析工具:达人精灵、FastMoss和Kalodata。
我们将超越简单的功能罗列,深入探讨它们如何分别在全域运营、垂直深耕、深度分析三大维度上,助你掌控数据,决胜市场。
二、 3大TikTok运营工具深度解析:赋能TikTok Shop增长
2.1 达人精灵——深耕跨境生态的一站式数据工作台
核心定位:达人精灵是卖家精灵官方生态旗下的TikTok数据分析、选品与达人营销工具,它不仅是TK电商数据分析工具,更能将内容生态数据与电商运营数据深度融合,帮助卖家构建从爆品挖掘、内容热度到达人营销与店铺销量的完整转化路径。
关键功能详解:
🔍 爆品趋势挖掘与验证
达人精灵汇集了TK平台亿级商品数据,提供商品销量榜、新兴爆品榜、热推销量榜等多维精选榜单,支持商品搜索及多维条件过滤,帮助卖家快速洞察市场趋势,快速定位潜力商品,精准把握涨得快、需求高、竞争小的市场新机会。
支持查看“商品详情”,查询产品的历史销量、价格趋势、竞争强度、利润空间 等关键数据,对意向商品进行深度数据验证,避免盲目跟风,降低选品风险。

图:达人精灵TikTok商品排行榜,展示热门商品数据
👥 达人筛选与深度评估
在TikTok Shop内,与达人合作是引爆流量的关键,达人精灵深度整合TK海量达人资源,提供多维度达人榜单,如热门/新兴/互动带货达人排行榜,能够帮助跨境卖家快速发现意向达人。
利用“达人搜索”和“精准筛选”功能,通过输入关键词及多维条件筛选模式,让跨境卖家可以精准筛选垂类精准达人。
支持查看达人全景数据,如近期数据表现、粉丝画像、互动率、带货历史等,帮助TK卖家深度评估达人合作价值,提升合作ROI。

图:达人精灵达人数据智能分析界面,展示达人数据深度评估
🎬 爆款筛选与AI内容赋能
通过热门播放榜、带货视频榜、视频搜索等方式,快速发现平台热门趋势获取内容灵感,锁定高转化对标内容,拆解竞品视频带货策略,复制爆款视频带货逻辑。
利用免费的无水印视频下载工具,一键下载优质素材,快速建立本地爆款素材库。
通过视频榜单或「视频搜索/带货视频搜索」等方式,找到优质、对标爆款内容后,借助插件端的「AI拆解与仿写」功能,一键拆解高转化内容的脚本结构和营销话术,并快速生产爆款内容。

图:达人精灵TikTok视频排行榜界面,展示热门带货视频数据
插件版智能运营助手
达人精灵插件是一款轻量化浏览器工具,专为跨境卖家打造的TikTok一站式智能运营助手,整合“爆款发现-数据分析-爆款复制”运营闭环,将多个工作流整合在一个工具内,在TikTok页面内即看即分析,极大提升运营效率,所有功能免费开放使用。
达人精灵插件核心功能包括:
①爆款筛选与高清无水印下载,快速捕获热门内容并下载至本地;
②AI脚本拆解与仿写,深度解构热门视频结构,快速生产爆款内容;
③深度分析达人带货数据与粉丝画像,锁定高转化合作达人;
④字幕评论实时翻译,打破语言与信息壁垒;

最佳适用人群
达人精灵网页端适用于跨境卖家、TK卖家等,尤其适用于核心战场在亚马逊,并计划拓展TK平台业务,追求长期品牌增长的跨境品牌与卖家。
达人精灵插件适合所有阶段的TikTok卖家与内容创作者,特别是预算低的个人卖家、初创团队或内容创作人员。
2.2 FastMoss:TikTok Shop垂直电商分析专家
核心价值:FastMoss将所有精力集中于TikTok Shop电商生态内部的数据,尤其在直播数据方面表现突出,是纯站内卖家的得力助手。
关键功能详解:
热销商品库与爆品挖掘:提供实时更新的热销商品数据,支持按类目、国家等维度筛选,帮助卖家快速捕捉站内最新爆品趋势。
直播数据监控与分析:可以深入查看竞品或同类店铺的直播数据,包括直播时长、在线人数、互动表现等,为你的直播策划提供直接参考。
店铺销量跟踪:监控目标店铺的销售情况,了解其运营策略和商品结构变化。
最佳适用人群:专注TikTok Shop站内运营,尤其看重直播数据的卖家。

图:FastMoss
2.3 Kalodata:深度电商数据与竞品监控平台
核心定位:为TikTok电商卖家提供的深度数据分析与竞品监控工具。
关键功能详解:
商品与店铺深度销量追踪:提供更精确、更细粒度的销量数据追踪,帮助你分析商品的生命周期和销售趋势。
竞品监控与市场洞察:支持对竞品店铺、商品进行全方位监控,从其上新策略、价格调整到促销活动,让你始终保持市场敏感度。
达人带货数据深度分析:深入分析达人的带货效率,评估其真实转化能力,为达人合作提供更精准的数据支持。
最佳适用人群:追求数据驱动决策,需要进行深度市场分析的进阶运营团队

图:Kalodata
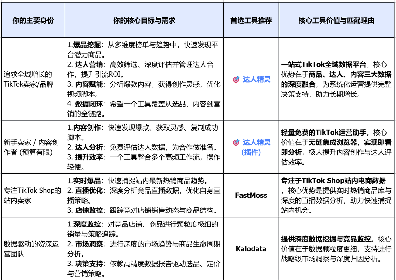
三、如何选择适合你的TikTok运营工具?
选择合适的工具是成功的第一步,以下表格将根据你的主要身份和运营目标,提供精准的选型推荐,助你用数据驱动增长。

选择哪款工具,取决于你的业务阶段和运营重心。
如果你是新手/个人卖家/内容创作者 → 推荐“达人精灵插件”(免费、轻量、高效)
如果你是追求全域增长的TikTok品牌/跨境卖家 → 推荐“达人精灵网页版”(数据全面、分析深度、业务场景全覆盖)
如果你已深度投入TikTok Shop,极度专注站内爆品和直播数据,FastMoss的垂直深度能为你提供更犀利的市场洞察。
如果你是数据驱动决策的资深团队,追求极致的精细化运营和竞品策略分析,Kalodata的深度分析能力将是你的战略武器。
四、立即行动,找到你的增长引擎
在数据驱动的TikTok电商时代,选择合适的工具是成功的开始,而将数据洞察转化为运营动作,才是持续增长的关键。
零成本启动:立即体验插件核心功能,全面评估其全域运营能力是否符合你的需求,👉免费安装达人精灵插件;
深度体验:根据业务目标及需求评估,如果对商品/达人/内容数据或达人营销有深度需求,到达人精灵网页版获得更强大的业务支持能力,👉立即访问达人精灵官网

关于达人精灵
达人精灵是卖家精灵官方生态旗下,专为跨境卖家打造的TikTok数据分析与选品工具。
核心功能矩阵
达人精准分析:深度洞察达人数据健康度、内容调性与合作价值。
选品与趋势发现:追踪TikTok热门商品与内容趋势,为亚马逊选品提供前瞻洞察。
内容灵感与优化:提供爆款筛选与AI脚本分析&仿写助手,提升内容创作效率。
高效工作流:通过浏览器插件,实现"即看即分析"的无缝体验。
作为卖家精灵生态的重要一环,我们致力于构建从亚马逊选品到TikTok引流的完整数据闭环,赋能亚马逊卖家,用TikTok流量驱动业务新增量。
👉 立即体验卖家精灵生态的强大协同
了解卖家精灵: https://www.sellersprite.com/
了解达人精灵: https://www.kolsprite.com/