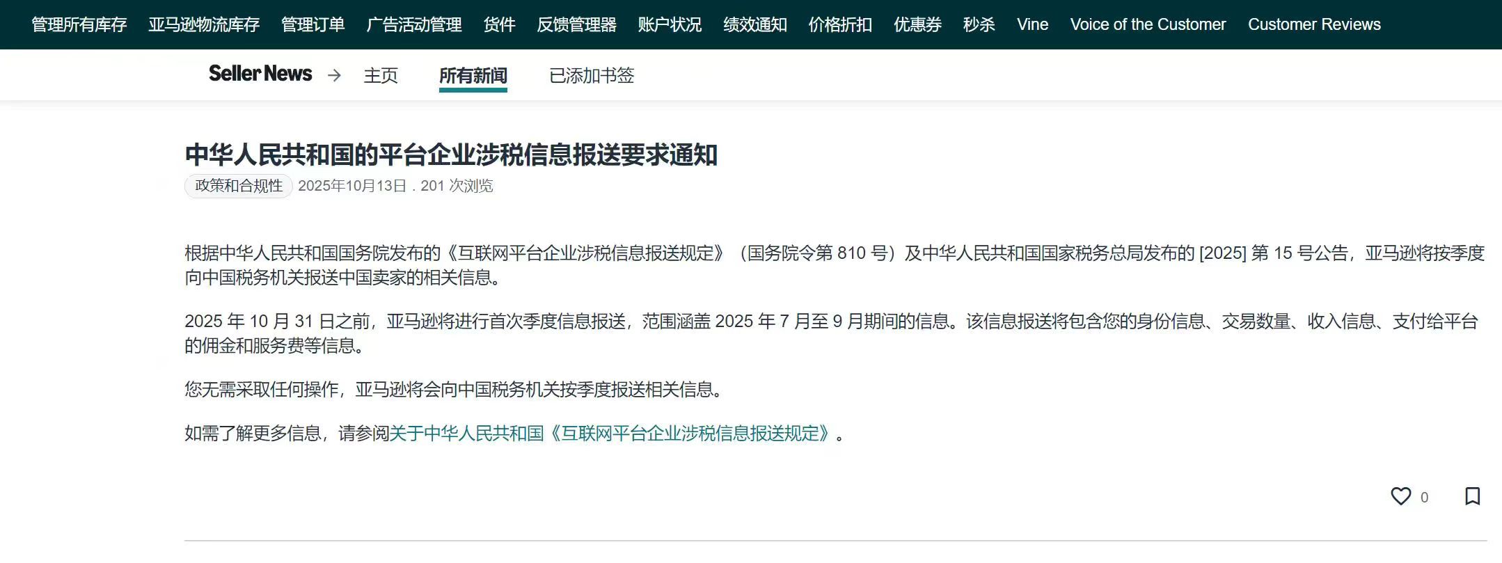
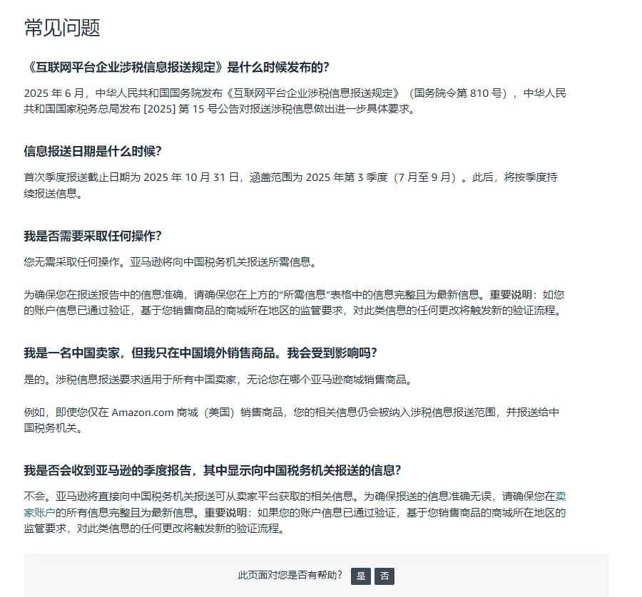
卖家之家获悉,2025 年 10 月 13 日,亚马逊正式发布《中华人民共和国的平台企业涉税信息报送要求通知》,明确将依据《互联网平台企业涉税信息报送规定》(国务院令第 810 号)及国家税务总局 [2025] 第 15 号公告,按季度向中国税务机关报送中国卖家的相关涉税信息,标志着跨境电商平台涉税信息监管进入常态化阶段。对于中国卖家而言,无需主动操作即可完成信息报送,亚马逊将直接对接税务机关提交相关数据。
此次信息报送的时间节点与范围已明确。亚马逊将于 2025 年 10 月 31 日前完成首次季度信息报送,覆盖时段为 2025 年 7 月至 9 月;后续将按季度持续推进。报送内容涵盖卖家核心经营与身份信息,具体包括身份信息、交易数量、收入信息,以及支付给平台的佣金和服务费等关键数据,全面反映卖家在平台的经营状况。


亚马逊后台相关通知截图
↓卖家们扫码进税务合规交流群↓
