2026年,拉美电商巨头美客多正式对中国制造企业推出半托管与全托管两大模式,覆盖墨西哥、巴西、智利、哥伦比亚、阿根廷五大核心市场。
无论你是想“轻装上阵”还是“甩手出海”,都能找到适合自己的路径。
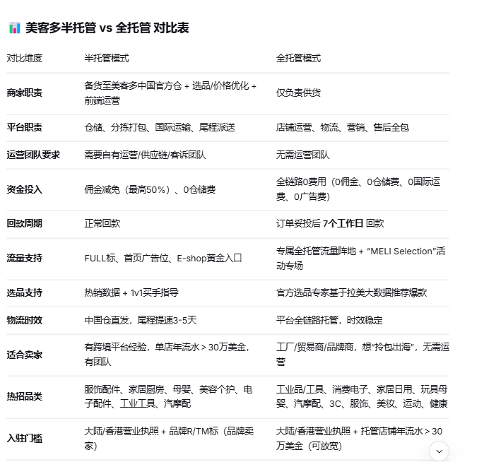
�� 半托管VS全托管哪种模式更适合卖家
为了方便卖家对比选择,海象小编整理了一个对比图,卖家可参考:
�� 入驻审核说明
审核周期:15~30个工作日(按资料完整度及提交顺序),通过后专人联系,请确保联系方式准确。

2026年,拉美电商巨头美客多正式对中国制造企业推出半托管与全托管两大模式,覆盖墨西哥、巴西、智利、哥伦比亚、阿根廷五大核心市场。
无论你是想“轻装上阵”还是“甩手出海”,都能找到适合自己的路径。
�� 半托管VS全托管哪种模式更适合卖家
为了方便卖家对比选择,海象小编整理了一个对比图,卖家可参考:
�� 入驻审核说明
审核周期:15~30个工作日(按资料完整度及提交顺序),通过后专人联系,请确保联系方式准确。
