目录:
1. 什么是入仓截止日期?
2. 如何获悉入仓截止日期?
3. 调整发货节奏、确保货物按时入仓
4. 把握入仓要领,远离"拒收"风险
5. 亚马逊跨境物流服务发/补货大解析

2022年已过半,爆单热卖的号角已吹响。7月1日开始正式进入下半年旺季大促节点,不管是7月中的亚马逊Prime会员日,还是8月返校季、11月的黑色星期五网购星期一、12月的圣诞节……这一波又一波的热点流量来袭,有经验的卖家已经开始根据下半年的营销热点排期开始备货并发货了!
此外,一些特定的大促会要求卖家朋友们在“入仓截止日期”之前将货物运送至亚马逊运营中心(即FBA仓库),卖家朋友一定要及时了解,绝不能错过这些能助你爆单的重要通知哦!
本篇,就和小编一起对入仓截止日期、发货节奏、入仓法则、补货等多个环节进行详细拆解,把下半年的旺季仓储物流安排得明明白白!
01
什么是入仓截止日期?
入仓截止日期是针对特定大促活动, 要求商品在某一特定日期前入仓的日期。
1
一般只有大型促销活动才有入仓截止日期,比如像Prime会员日、黑五网一等;如果您了解到有入仓截止日期的此类活动,建议您积极参加,为爆单做好准备!
2
亚马逊运营中心(即FBA仓库)并不会区分该货物是大促的活动库存还是一般库存。因此正常情况下,无论您的货物是否在入仓截止日期前入库,亚马逊运营中心(即FBA仓库)都会接收您的货件。
3
设置入仓截止日期是考虑到——相较于日常,大量卖家会集中性地为大促准备更多的库存。集中发货可能造成仓库接收/上架速度大幅减慢,导致错过大促活动。建议卖家在亚马逊建议的截止入库期前完成到货。晚于该日期入仓的商品,仍可以入库,只是无法保证能及时参加deal等活动。
02
如何获悉入仓截止日期?
参加大型活动是爆单的捷径, 没有之一!及时了解入仓截止日期,是踏向爆单第一步,卖家朋友们可以通过:
1
联系您的账户经理询问特定大促活动的入仓截止日期;
2
查看亚马逊注册邮箱中来自后缀为@amazon.com 或 @sell.amazon.com的邮件;
3
至卖家平台的“新闻”版块进行查看。
03
调整发货节奏、确保货物按时入仓
促销季期间,商品跨境物流运输和FBA商品入库的所需时间可能会比平时延长。为了能够保证商品及时运达,卖家需要在综合考虑的基础上,多多留意最新情况。
备货量的基数可参照往年旺季销售额,并在此基础上考虑当前市场环境,预估今年促销季的销售量。促销季备货建议遵照“少量多次”的发货原则,并实时根据情况调整。也在此建议各位商家多留意疫情防控政策最新情况,时刻关注跨境物流形势变化,灵活调整发货计划,以免影响出货。
下述门到门运输时效的预估,是基于2022年6月以来的行情而做的平均时效预估,具体运输时效可能会由于疫情、旺季行情等因素变化而发生变化,仅供参考。
您可以根据大促FBA入仓截止时间及运输时效的预估,倒推出最晚发货时间。建议提早安排发货,适当多预留1-2周或更长的运输时间,防止疫情等不确定因素的影响,以及旺季物流运输可能产生的运力资源短缺等情况

 为应对下半年物流高峰,小编额外提醒您:
04
把握入仓要领,远离"拒收"风险
此外,FBA卖家想要商品顺利入仓,卖家们一定要做好入仓前准备,确保您的商品符合入仓规则,远离“拒收”风险。

商品入仓预处理六大黄金要点!
▼
要
点
一
做好商品包装,检查库容限制和商品入仓资格
顺利入仓第一步,您需要先确认您的商品是否被允许入仓,主要从以下两方面来考量:
1
查看亚马逊物流(FBA)商品入仓数量限制及可用库容情况
目前,欧美站点FBA卖家会同时受到两个层面的入仓限制,卖家需要同时考虑这两重规定,组织发/补货计划。
🔍 您可以点击往期推文,了解更多IPI提升小技巧:
售出率都2了,IPI还是没提高?亚马逊卖家灵魂拷问,到底如何提高IPI!
2
核查商品是否符合亚马逊物流(FBA)商品限制政策
虽然大家可能会认为这点太基础了,但根据前段时间收到的几个案例来看,小编还是想要再次强调一下这点:在您使用亚马逊物流(FBA)销售商品之前,请您务必了解亚马逊物流(FBA)商品政策,明确可运送商品的要求:
您可以复制以下链接至浏览器,查看亚马逊物流(FBA)商品限制的详情:
☞美国站:
https://sellercentral.amazon.com/help/hub/reference/G200140860
☞欧洲站:
https://sellercentral.amazon.co.uk/help/hub/reference/G200140860
☞日本站:
https://sellercentral-japan.amazon.com/help/hub/reference/G200140860
要
点
二
匹配并完善商品信息
确认商品可以入仓后,还需要检查商品编码、分类、尺寸等信息是否准确无误,避免由于Listing出现问题,导致产生无在售信息的亚马逊库存。此时,您需要特别注意以下两点:
1
确认EAN/UPC是否与ASIN相匹配,ASIN是否与亚马逊物流(FBA)编码(FNSKU)一致

2
完善商品信息,填写重要的ASIN属性
请您务必提供完整、准确的最新数据。
要
点
三
做好商品预处理工作
“实名”后的商品即将踏上运输道路,在这之前,您需要按照要求对您的商品进行预处理,以确保您的商品能够被亚马逊物流(FBA)运营中心顺利接收入库。预处理主要分三步走:
1
做好商品包装
在包装单件商品时,请注意根据您的商品特性,按照以下要求包装产品:
- 成套产品包装:亚马逊物流(FBA)不负责组装,因此组装/套装产品不能分离 
- 包装的密闭性和强度:适用于粉末、液体、流体、毛绒物品、易碎物品等 
- 包装的安全性:适用于塑料袋防窒息、锋利物品、易碎品、带电池物品、高货值物品等 
- 贴标签:需要按要求贴亚马逊标签、重物标签、安全警示标签、混装发货标签等 
- 营销材料:亚马逊不接受营销材料(如预定价的标签、宣传册、商品价格标签或其他非亚马逊标签) 
- 易融或具有有效期的商品:适用于食品、电池、需要温控的物品等 
- 其它:包含但不限于其它客户须知或行业要求必须注明的信息等 
✍ 包装小课堂

▲ 点击查看大图
✔套装不拆分,易碎品完全固定。

▲ 点击查看大图
✔纺织品需密封塑料袋,并有窒息警告标签。

▲ 点击查看大图
✔包装液体、乳膏等需双重密封。
2
做好商品装箱处理
在商品装箱的过程中,你是否也犯过以下的错误呢?这可都是小编在运输现场看到的真实案例哦~
<<< 左右滑动查看错误包装案例>>>
3
正确为商品贴标
做好包装后,为便于在整个配送过程中对商品进行有效追踪,发往亚马逊运营中心的每件商品的外包装上必须贴有单独、清晰的条形码。认识常见条形码,按需选择:
※ 制造商条形码
商品制造厂商提供的商品原始条码,用于标识商品的基本信息。符合条件的条形码包括UPC、EAN、JAN、ISBN。

▲ 点击查看大图
※ 亚马逊条形码
亚马逊条形码是由亚马逊提供的商品条码,用于商品的标识和跟踪。对于未使用制造商条形码进行追踪的所有商品,都必须粘贴亚马逊条形码。
在亚马逊条形码和相关文本周围要保留足够的空白: 两侧保留0.25英寸,上下保留0.125英寸。这是近期小编发现卖家经常忽略的问题,如果留白不够,可能会导致条形码无法扫描。

▲ 点击查看大图
要
点
四
提供准确的箱内物品信息
做好商品预处理后,您需要通过卖家平台的用户界面上传装箱单,告知亚马逊每个纸箱的箱内物品信息,以便亚马逊提前做好收货规划,加快您的商品的入仓处理速度。如果您不提供准确的箱内物品信息,亚马逊会手动处理每个箱内的物品,这不仅会产生额外的人工处理费,还会延迟您的商品上架时间。
目前正值旺季,货件数量增加,亚马逊完成货件入库所需时间可能会比平时延长,为了保证您的商品被顺利接收,请一定按照要求提供箱内物品信息、纸箱重量和尺寸等信息。
卖家可以通过"发送至亚马逊"(Send to Amazon)工作流程、发/补货工作流程、亚马逊商城网络服务,提供箱内物品信息。
🔍 您可以点击往期推文,了解更多:
☞ 您可以复制以下链接至浏览器,了解更多提供箱内物品信息帮助页面:
https://sellercentral.amazon.com/gp/help/G201967250
要
点
五
规范化货件,安全运输
做好以上四点,您的商品就已整装待发。为了防止漫长运输途中出现意外而影响商品的顺利入仓,您需要了解入仓合规政策,规范您的货件,确保运输配送安全高效。
1
规范化货件,确保稳定运输
针对不同的货件尺寸,您需要采取不同的货件固定集装方式。请一定严格遵守要求,否则就会导致拒收,大大增加物流成本和沟通时间!
2
选择可靠的物流承运商,确保安全运输
为更高效确保您的运输配送安全性,建议您选择可靠的头程物流承运商。
要
点
六
及时填写承运商名称和追踪信息
为了在旺季期间,更高效地接收您的库存,同时避免接收过程中出现延迟,自2021年10月1日开始 ,亚马逊美国站的卖家必须为您的亚马逊物流(FBA)货件填写承运人名称和追踪信息。亚马逊将会根据您每个货件追踪信息的缺失情况,来衡量您的追踪信息缺陷率。
为了货件能够更快接收,请确保包裹货件的追踪编码与每个包装箱上的亚马逊物流包装箱编号标签一一正确对应。
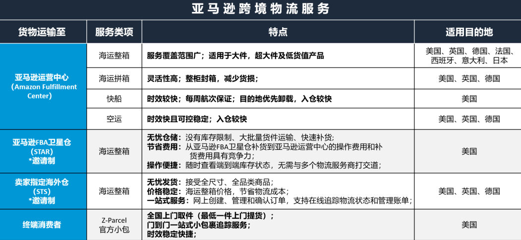
05
亚马逊跨境物流服务发/补货大解析
亚马逊跨境物流服务是亚马逊官方物流服务,相信许多卖家对亚马逊跨境物流服务不陌生,在头程物流阶段使用亚马逊跨境物流服务的卖家,不仅能够享受稳定的时效性,更可享受免费锁仓和优先入仓的功能,帮助卖家减少因分仓造成的额外成本,下单订舱、付款、查询与追踪货件状态等均可通过卖家平台一站式解决。

使用亚马逊跨境物流服务的卖家
可享锁仓功能
使用亚马逊跨境物流服务(Amazon Global Logistics)的亚马逊卖家可以享受欧美锁仓功能,以及欧洲站和日本站的入仓优先权哦~锁仓可以帮助卖家将货物锁定在指定的一个亚马逊运营中心,减少因分仓造成的额外成本。从创建货件到入仓亚马逊运营中心,都可以通过卖家平台全程在线管理,全链条的货物透明追踪。
🔍 您可以点击往期推文,了解更多:
以下是支持锁仓的欧洲站、美国站、日本站的亚马逊运营中心:




旺季发/补货大解析
为了保证卖家的出货体验,海运方面:亚马逊全球物流团队为卖家提供了更多的船期选择和舱位保障,帮助卖家在传统海运旺季来临前做好“错峰出运,阶梯式补货”,加速跨境出口业务的逆势增长;空运方面:中美包机(香港-洛杉矶)服务深受卖家青睐,亚马逊全球物流团队向航空公司租用整架飞机,旨在为卖家提供一站式的门到门服务,畅享高效的运输和入仓体验!
根据卖家不同的发/补货需求,小编整理一些tips:
看了这篇文章,各位卖家是否对旺季物流有了更深入的了解呢?祝大家都能寻找到适合自己的物流方式,在下半年密集的节日热点中,拿下海量订单,赚的盆满钵满!

 
             
             
    






 
                             
                    