首页

2022年速卖通重点优化商家供给侧,“精细化”店铺模式正当下!速卖通还能做吗?

跨境高速公鹿 12/24/2021


近日速卖通动作频繁,自蒋凡上任掌管速卖通以来连续出台多个政策,速卖通也迎来史上最大变革,商家朋友清悉知!



1
停止个体户商家入驻速卖通




终于速卖通提高了入驻门槛,现在只能是企业商家才能入驻,不过这也不完全是件坏事,坚持下去的商家能获取更多流量。



2
服装类目入驻提高门槛



以后只招募资质较好的服装类商家,其中最低门槛要年交易额达到200万人民币以上,否则不可入驻。


3
限制类目商品发布数量



接发与发套行业对产品发布上线要求:金银牌店铺发布数量上限300,普通店铺上限200。


4
更严格的CE认证



后面陆续对未提交和审核通过商品实物标签和CE资质的商品逐步进行CE适用国家屏蔽


5
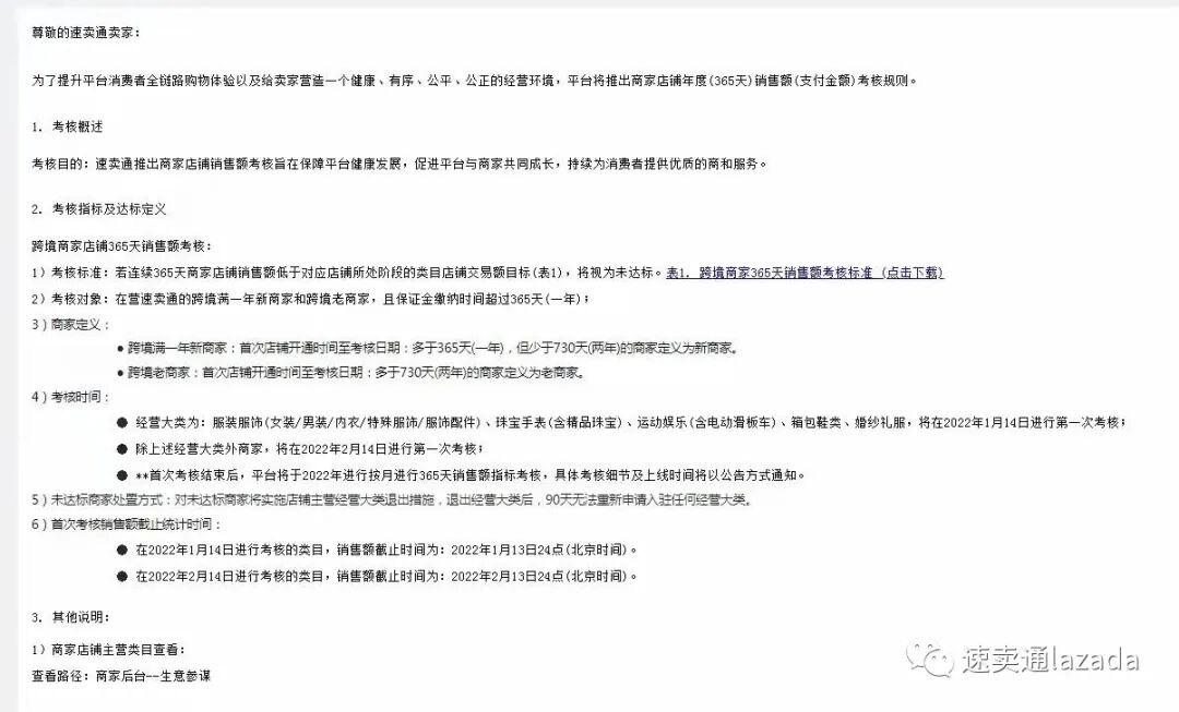
店铺、动销率考核、拒绝铺货卖家



其中店铺年销售额考核不达标,将会被强制退出类目,且90天以内不允许入驻任何类目



机会点!

2022年,平台将重点优化商家供给侧,重点招募更多实力品牌商家入场 ,本次考核结束,势必会有更多流量溢出



写在最后;


速卖通现在所有的动作表达的意思就是,平台现在真正走精细化路线了


因为之前降低商家门槛并不能给商家带来多大的效益,现在通过这一系列调整逐步淘汰店群、铺货类商家,那么剩下的肯定是资质比较好的商家,那么分配到商家头上的流量肯定也会比现在可观,届时大家都好做,平台也能往更高层次发展,形成良性循环,实现双赢!


未来,速卖通甚至跨境电商整个行业将不再是:小白创业、拿货倒卖、店群铺货的创业平台,而是、产品为王+运营精细化+平台扶持 最终走向品牌店的路线!!


声明:该篇文章为卖家之家特约作者“跨境高速公鹿”投稿文章,转载本文不得修改标题及原文,并保留来源以及原文链接,否则我们将保留追索权利。





卖家之家倡导尊重保护知识产权。未经本站授权,任何人不得复制、转载、或以其他方式使用本网站的内容。 鉴于第三方在平台发布信息数量庞大,如发现本站文章或其它信息可能存在侵权行为, 请将身份、版权等证明文件以及相关质询发送邮件至complain@mjzj.com,我们将及时沟通与处理。
{{userInfo.nickName}}
{{userInfo.biography}}
{{staticData.voteUp}} 点赞
{{staticData.favorite}} 收藏
{{commentGroup.commentAmount}} 评论
家友评论 ({{commentGroup.commentAmount}})
{{comment.user.nickName}} {{comment.dateTime.timeKindString}}
{{comment.content}}
{{childComment.user.nickName}} {{childComment.dateTime.timeKindString}}
{{childComment.content}}
加载中...
加载中...