首页

收藏!广告投放常用知识及术语解释大合集

店匠Shoplazza 09/28/2021


在之前的亚马逊卖家转独立站行动指南中,店匠SHOPLAZZA 曾说过引流是独立站的一大重要环节,而广告投放即是引流的一大形式。

对于刚做广告投放不久的小伙伴,是否对复杂的环节感到迷茫,遇到一些专业术语还要一个个慢慢查找释义?

别担心,今天 店匠SHOPLAZZA 将从广告投放的几个环节入手,为大家系统梳理广告投放常用到的知识及对应的术语。



目录


Part 1:广告层级

Part 2:展示规则

Part 3:用户定位

Part 4:事件跟踪

Part 5:成本核算



1

广告层级



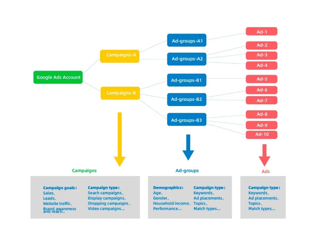
跨境电商广告投放最常用的两个平台为 Google Ads 和 Facebook Business Manager,其都将广告分为广告系列、广告组、广告三个层级,不同层级需要设置不同的广告信息,整体思路为从大到小,从抽象目标到具体素材,以 Google 广告为例: 

Google Ads 界面截图

  • Campaign-广告系列

    • 此层级确定广告目标(可无目标)和选择要投放的广告类型。常见的广告类型包括搜索广告、购物广告、展示广告等等。

  • Ad group/Ad sets-广告组

    • 此层级确定具体的受众特征、广告的展示位置、关键词等。这一层级要解决具体的策略问题,即你希望广告在什么条件触发、在什么地方展示、展示给什么人。

  • Ads-广告

    • 此层级确定更具体的广告素材(广告标题、描述、图片等),决定最终广告展现的内容和形式。


Google Ads 广告层级示意图


2

展示规则



注意:不同平台或同平台不同广告类型对应的展示规则会有所不同,以下总结相对常用的相关术语,主要并不会出现在所有的广告平台或类型中:

  • Keyword-关键词

    • 即希望用户在搜索引擎输入什么词语时广告可以呈现给他。注意设置某关键词时,含义相同的词语也会计算在内。可以理解为它是广告和用户碰面的暗号,当有人搜索这个暗号(或相同含义的暗号)时,广告就会尽可能地出现在他面前。

  • Keyword match type - 关键字匹配类型

    • 关键字匹配类型会影响关键字触发广告的范围及准确度,一般分为三种,广泛匹配、词组匹配及完全匹配。

    • 顾名思义,广泛匹配可以理解为模糊匹配,用户搜索相关的词也会展示您的广告;词组匹配即包含你的关键词就显示;完全匹配即只能是该关键词或相同含义的词。

  • Negative keywords - 否定关键字

    • 即希望用户输入什么词语时广告不要呈现。否定关键字与关键词的工作原理相同但效果相反,主要目的是排除相似但不相关的关键词(如小米品牌和“小米粥”这个关键词),以避免无用投入。

  • CTR(click-through rate)-点击率

    • 点击广告的用户占看到广告用户的百分比。通常高质量广告会获得更高的点击率;高点击又会提升广告质量得分;而广告质量得分较高的广告,其排名会更靠前且单次点击收费会更低,形成良性循环。

  • Quality score-质量得分

    • 质量得分:是根据所投放广告与用户搜索关键词的相关性及实用性来计算的一个指标,可以理解为从用户视角评价此广告的整体质量。

    • 质量得分非常重要,因为排名是根据出价和质量得分来综合评判的,即质量得分越高,每次点击费用越低,广告排名会越靠前。

    • 广告质量跟三个方面强相关,分别是相关性、着陆页体验及预计点击率,以上内容可以用一张图表示:



    3

    用户定位



    用户定位即希望广告可以触达到哪些人群,相关常用术语如下:

    • Target Audience-目标受众

      • 即对你有价值且对你的产品或服务有需求的人群。

    • CA(Custom Audience)- 自定义受众

      • 自定义受众通常是平台给你较高自定义程度,选择符合自己业务的受众群体,一般来说是对你的产品或业务有一定兴趣或产生过一些互动的群体。如 Facebook 中,你可以选择与你的各种媒体有一定互动的人群,也可以导入自定义的用户信息来精准触达受众。

    • LAL(Lookalike Audience) - 类似受众

      • 简单的说,以现有的自定义受众作为数据源及匹配依据,Facebook 会用算法从海量用户里选出一批行为特征与原受众群体类似的新受众群,这些 Facebook算法匹配到的新受众就叫类似受众。

    • Remarketing Ads 再营销广告

      • 再营销广告不是特定平台的某个特定广告形式,而是一种营销手段,或者叫广告投放的策略。即将这部分访问独立站但无转化的人群单独设置为一个受众名单。在创建广告后,把这类人群作为投放对象,将广告再次展示给他们 ,对他们做再营销。具体流程如下图:


    • CBO(Campaign Budget Optimization)- 广告系列预算优化

      • CBO 通常指 Facebook 平台的自动优化广告系列预算功能,相同预算下它可以帮你的广告系列获得更好的投放效果。作用原理是 Facebook 会自动不间断地在各广告组中寻找投放效果最佳的广告,将更多的预算分配到这些效果更好的广告上。


      4

      事件跟踪



      广告投放后独立站便会渐渐开始有用户访问,你需要通过平台监控到的数据,来分析用户访问独立站时的行为以更好的优化广告及独立站,相关术语如下:

      • Pixel

        • Pixel 本意为“像素”,其实是几行检测代码,可以帮助记录访问独立站的用户行为数据,比如搜索、加购、结账等事件。主要作用是监控用户关键行为以优化广告投放精准度与效果。

      • CAPI-Conversion API 

        • 可以理解为增强版 Pixel,其原理是数据跟踪方式不再依赖浏览器 cookie,而是直接从独立站服务端拿到对应数据。优点是更稳定,更准确,能记录的行为数据更全面。 


      • Impressions-展示次数/曝光数

        • 即广告被展示的次数,值得注意的是,被展示并不代表用户一定会看到。例如一些长页面尾部的广告,用户可能还没到底部就跳转了,但是仍然会被计入展示。

      • Reach-覆盖人数

        • 核心是广告触达了多少受众。即使展示1000次,但如果是同一个人看,那么 Reach 就是1。

      • Clicks - 点击次数

        • 用户点击广告的次数。

      • Traffic-流量

        • 一般指独立站访问量,即独立站被访问了多少次。

      • Landing Page-落地页

        • 即用户点击你的广告进入独立站的第一个页面,此页面对转化影响非常大,体验糟糕会造成跳出率过高,进而导致转化过低,广告投放收益不明显。

      • Sessions-会话/访问

        • 可以理解为单次行为 、一次访问。回话的开始时间一般是用户进入那一刻,回话的结束时间通常是定义一个固定时间(如30min),超过此时间用户再回来则认为是新的回话。

      • Bounce -跳出

        • 跳出的定义为只浏览了独立站的一个页面,没有继续向独立站发送新页面请求,此类型访问记为跳出,跳出次数除总访问次数即为跳出率。

      • Conversion - 转化

        • 比较通用的定义就是用户完成了某项具体的行为,可以是邮件订阅,可以新用户注册、可以是购买商品。一般来说电商行业的转化指的就是用户成功下单。


        5

        成本核算



        最后,广告投放每完成一个阶段,我们都要把这一阶段的数据进行汇总,然后把这些数据整理成常见的指标来帮助我们判断广告投放的效果,分析我们成本及收益情况如何,以及后续优化的空间在哪里。相关常用指标术语如下:

        • CPM(Cost Per Mille)- 每千次展示费用:

          • 广告每展示1000次,广告主所需要支付的费用,注意这里的展示不一定代表用户一定看到,部分页面尾部的广告位用户没有看到但是也会计入。同样如上文 展示定义 不一定用户看到

        • CPC(Cost Per Click) - 每次点击费用

          • 用户每点击一次广告主需支付的费用。此费用和关键词热度强相关,价格从几十美分到几十美元不等。

        • CPA(Cost Per Action)- 每次转化费用

          • 广告主设置一个转化目标,比如用户下单,广告按达成此目标的次数收费,此方式单次成本较高,一般用于高客单价商品。

        • Revenue - 收入

          • 广告产生的总价值(以美元为单位),可以理解广告带来的GMV。

        • Profit - 利润

          • 广告在扣除费用(例如广告费用和商品费用)后产生的总价值(以美元为单位)。

        • ROAS(Return on Ad Spend) - 广告支出回报率:

          • 计算公式为:广告带来的总收入(Revenue )/广告支出(Cost) x 100%,常用来衡量每组广告花费能带来多少收入。一般来说,ROAS 保证在2以上才能正常盈利,但不同行业与产品需要具体分析,没有统一的标准。

        • AOV(Average Order Value)- 平均订单价值:

          • 即客单价,通过将 总收入/订单数量 来计算平均订单价值。

        • LTV/CLV(Customer Lifetime Value) - 用户终身价值

          • 指公司从用户所有的互动中所得到的全部经济收益的总和,即你从他身上一共赚了多少钱。电商行业的计算方式一般是 客户平均购买次数 x 每次购买产生的利润。它可以帮你确定花多少钱来获取一个客户是值得的。


        不知道经过这样的分类整理,你是否对广告投放的环节以及一些常用术语有了更清楚的认识?




        该篇文章为卖家之家特约作者“店匠全球D2C品牌智库”投稿文章,转载本文不得修改标题及原文,并保留来源以及原文链接,否则我们将保留追索权利。


        猜你喜欢

        ↓↓↓

        1.物流资讯 | 联邦快递即将提高运费,亚马逊印度和澳大利亚邮政将新增配送中心

        2.环球易购被申请破产!深圳中院裁定不予受理清算申请!

        3.亚马逊在布鲁克林公园新仓库推出当日送达服务

        4.码住!Shopee销售的 5 个技巧

        5.Shopee推出ShopeeFood送餐服务





        卖家之家倡导尊重保护知识产权。未经本站授权,任何人不得复制、转载、或以其他方式使用本网站的内容。 鉴于第三方在平台发布信息数量庞大,如发现本站文章或其它信息可能存在侵权行为, 请将身份、版权等证明文件以及相关质询发送邮件至complain@mjzj.com,我们将及时沟通与处理。
        {{userInfo.nickName}}
        {{userInfo.biography}}
        {{staticData.voteUp}} 点赞
        {{staticData.favorite}} 收藏
        {{commentGroup.commentAmount}} 评论
        家友评论 ({{commentGroup.commentAmount}})
        {{comment.user.nickName}} {{comment.dateTime.timeKindString}}
        {{comment.content}}
        {{childComment.user.nickName}} {{childComment.dateTime.timeKindString}}
        {{childComment.content}}
        加载中...
        加载中...