这几天一直看到有卖家反映listing经常出现各种问题,图片无故出现感叹号,无法显示;甚至不少卖家出现listing无故被下架的情况,没有邮件通知,没有小红旗……这些诡异事件的背后是否又预示亚马逊下一场惊天动地的浩劫?
事件1:
某卖家没有收到亚马逊小红旗,也没有收到邮件,却被下架了同款产品4个sku,其中两个sku几乎没有销售,后台显示blocked,前台页面消失。
最后咨询客服,一直说产品违反了版权/商标,存在侵权行为。

卖家自己反复检查过,没有存在大牌标志,文字书写规范,况且自己的商标也已经备案。客服那边也没有给出哪里侵权的明确答复。
最近也有卖家反映,不少3C类产品无故被亚马逊判定为知识产权侵权而下架。
现在判定侵权越来越随意了吗?可能的原因佩佩认为如下
目前亚马逊大批量下架title中含有“for、with、and”等介词的产品,据说是机器人检测操作。
尤其是3C类手机配件产品,因为他们的title中多是“产品名称+for+手机牌子、型号”,这次机器大面积检测自动过滤for等介词,检测到大牌词直接下架。
针对这种情况:
1. 客服称是因为后台政策更新了,卖家们需要把for改成compatible。
2. 联系页面团队改标题(直接在后台开case)
提交申请到审核团队(也就是申诉)
有卖家咨询客服,得到的答复是“店铺销量绩效不达标”。
当新店卖家上架产品后,一直销量不济,辜负了亚马逊的期待,那就会遇到产品被blocked情况,尤其是平台热销产品。
亚马逊平台针对侵权行为会先发送警告信,一般先会发两次警告信,第三次再出现直接blocked产品,而且这个警告行为是一直累积的,可能是很久很久之前的警告,但是现在犯了第三次也依然会直接blocked。

事件2:
后台listing出现blocked状态,点开listing只发现图片这里显示感叹号。没有邮件通知,没有小红旗……

甚至,有卖家反映自己产品前台被下架 后台还是active状态。有的listing直接被删除,没有邮件通知。
难道亚马逊说的7月开始严格审查图片真的来了?
之前佩佩也遇到过这种情况,最后咨询一番客服,得到答案是图片产品的一些元素(蕾丝裙花纹)侵权了,所以该卖家也可能是产品存在侵权行为,多开case让客服帮忙查。
最近多件产品批量销售的卖家都遇到listing下架危机,只因图片上多了一个亚马逊标志性微笑标,如图:

亚马逊logo箭头从A指向Z,代表他们网站你能找到任何需要的产品,同时用一个酒窝凸显消费者满意的笑容。Amazon Smile在全球广为人知,成为亚马逊的专属标志,就连亚马逊的AWS也有这个微笑标。


03. 产品主图不符合平台要求
亚马逊之前就说从7月份开始要对平台listing主图进行严查,所以不排除图片不符合要求。
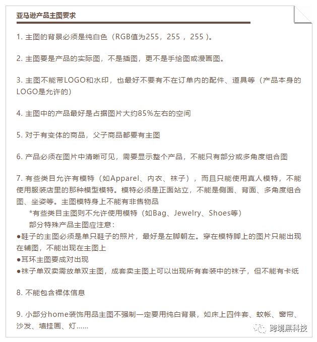
关于亚马逊平台对于产品图片的要求如下,需要的卖家可以保存起来。

平台最近产品被下架案例居多,关于侵权、安全审查也在收紧,各位卖家要在进入旺季前做好准备,专利、商标等授权,相关认证,也要时刻关注亚马逊相关资讯,了解最新被下架产品违反的条款。

跨境全知道,什么都知道![]()
👇👇👇