首页

SpeedPAK美、英、德路向7月运费奖励活动

eBayCBT 07/02/2018

eBay将于北京时间2018年7月1日起推出SpeedPAK运费奖励活动。具体活动方案如下:

 

  • 活动时间: 北京时间2018年7月1日 – 2018年7月31日 (以A-Scan时间为准)


  • 活动对象: 本活动仅针对在eBay eDIS物流平台开户,且其拥有人所登记的居住地址必须维持为中 国大陆的有效地址。


  • 奖励规则:


  1. 活动期间,若您销往美国、英国、德国的订单符合以下条件,即可享受相应运费奖励。


    - eBay eDIS物流平台网址: 

    https://www.edisebay.com;

    - API 对接开发指导: 

    https://open.edisebay.com/open/api-document-detail,

    已经对接了eDIS 的API卖家只需通过重新调用GetServiceList接口,重新获取不断更新的物流服务列表,无需更新SDK及其他代码。


  2. SpeedPAK国际派送解决方案各路向运费表


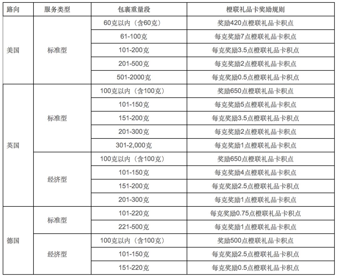
  3. 橙联礼品卡奖励规则


  4. 活动时间将以A-Scan时间为准;

  5. 运费奖励会在活动结束后以橙联礼品卡的方式进行发放;

  6. 橙联礼品卡可用来兑换SpeedPAK各路向物流服务。如:每2000点橙联礼品卡积点可用来兑换一次从中国大陆地区发往美国,重量约85克的标准型服务。具体橙联礼品卡使用规则请参考:http://www.orangeconnex.com/customer/sellercommunication01.html(请将网址复制到浏览器后打开)

  7. 运费奖励仅适用于在承诺处理时间(Handling Time)内及时发货,且获得SpeedPAK各路向服务有效A Scan的包裹;

  8. 使用SpeedPAK国际派送方案各服务的交易将被视为物流合规交易;

  9. 活动统计以eBay-eDIS后台统计数据为准, 且eBay有权提前结束运费奖励活动或以其它方式发放活动奖励;

  10. eBay在法律允许的范围内保留对本活动的最终解释权。

 

为保障您发送的包裹能满足运费奖励活动要求,请确保:

  • 于承诺的处理时间内及时发货,并将相关跟踪号上传(本活动仅限‘ES或EE+26 characters’跟踪号)至My eBay。Carrier请填写SpeedPAK,避免由于输入错误导致追踪信息无法查询;

  • 本活动结束后eBay将抽查卖家在活动期间相关交易的跟踪号,真实性进行核实。如果有欺诈行为,一经发现,eBay将保留取消该卖家的获得奖励的资格。



点击左下角“阅读原文”,

了解详情



关注 ebay

了解跨境电商资讯

长按二维码

直达 eBay招商团队

长按识别二维码关注我们


卖家之家倡导尊重保护知识产权。未经本站授权,任何人不得复制、转载、或以其他方式使用本网站的内容。 鉴于第三方在平台发布信息数量庞大,如发现本站文章或其它信息可能存在侵权行为, 请将身份、版权等证明文件以及相关质询发送邮件至complain@mjzj.com,我们将及时沟通与处理。
{{userInfo.nickName}}
{{userInfo.biography}}
{{staticData.voteUp}} 点赞
{{staticData.favorite}} 收藏
{{commentGroup.commentAmount}} 评论
家友评论 ({{commentGroup.commentAmount}})
{{comment.user.nickName}} {{comment.dateTime.timeKindString}}
{{comment.content}}
{{childComment.user.nickName}} {{childComment.dateTime.timeKindString}}
{{childComment.content}}
加载中...
加载中...