
亚马逊日本站在中国招商已两年多,经过这段时间的亚马逊日本站开店经验,虽然现多数卖家慢慢了解日本这个市场,也在这个市场尝到了甜头。
但日本是一个严谨又保守的国家,这样也让一些中国卖家在进入日本市场碰到的一些不解,而这些不解中很基础的一部分,就是日本海关,今天我就跟大家来聊聊关于日本海关关务的一些事:
1
日本进口商品需要认证有哪些
《他法令》是国外商品进入日本的一道防线。《他法令》主要是指日本清关涉及到进口许可证的商品,由进口商在进口商品时向日本相关部门提出申请,相关部门审批许可后颁发证明文件,用于进口清关。
在电商物流上比较常碰到的有:《日本食品安全法》《药事法》。其中涉及到影响日本国内经济、治安、风俗的物品,实行关于货物进口的规定限制,类似于医药品、医药部外品、化妆品、医疗用具、动物用医药品、同医药部外品、同医疗用具、饮食物、添加物、食器、包装容器、6岁以下玩具等规定的商品,也就是说没有日本进口商向相关部门审批许可的上述产品,一律无法清关进入日本市场。
2
商品进入日本需要交多少税
进入日本市场通常需要交两种税:
A、消费税:消费税分两种,消费税和地方消费税,这两个相加在8%;
B、关税:关税是根椐商品HS编码对应的进口关税税率。
3
关税起征点多少
日本相对欧美国家在征收关税会比较低,快件简易通关申报金额在10000JPY或20KG以上开始征收,特别像针织类和真皮类商品是没有最低起征点,真皮类皮鞋是定额高关税最高一双皮鞋税金要4300JPY,而一般贸易申报是没有征最低起启点。
4
日本是否有0关税?
有,像3C类电器类和家俱类大多属于0关税,但既是0关税也会有消费税。
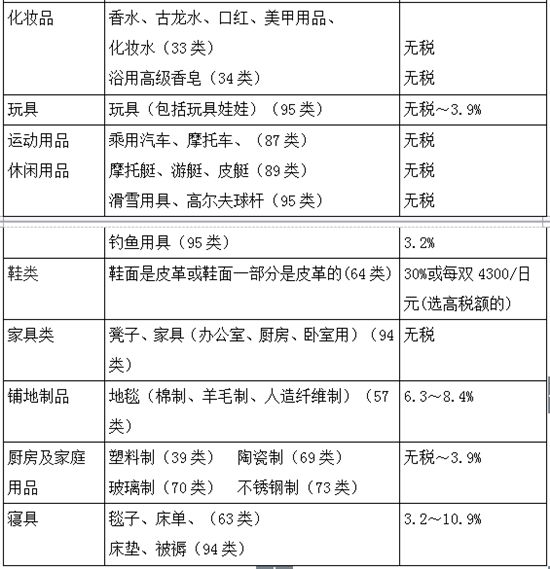
5
日本主要进口商品关税表


注:
日本《关税定率表》分类顺序是部、类,对应我国税则的类、章,即43类是我国税则的43章。由于关税率及各项商品的关税率因原产国、商品的材质、有无加工或用途等不同有很大的变化,所以此表的税率不能简单套用,仅供参考。

昊宏国际成立于2002年,在日本物流上有16年业务操作经验,全面、专注,专业,提供一站式物流服务。公司以海运亚马逊FBA,航空(亚马逊FBA,B2B,B2C)海外仓(一件代发,退货贴标,海外仓储)这三驾马车,为商家在日本产品销售上保驾护航 。
详细请加以下微信咨询↓


“阅读原文”进入公司官网了解详情